Més informació: Cabanes. Casals amb història
Capítols matrimonials: Pont-Aguer (1780) || Família Romaguera || Bernat Aguer || Inscripció: Ca l’Aguer
Els Aguer són una de les famílies més antigues del poble. A l’Arxiu Diocesà de Girona és conserva un document de l’any 1248 on s’explica que “Bernat Aguer, de Cabanes, ven al monestir de Sant Feliu de Cadins i a la seva obrera, Beatriu d’Aguiló, uns aspres de terra situats a Cabanes, indret d’Aspres, que fan tasca al castell de Cabanes, pel preu de 15 sous melg“.
A l’Arxiu Comarcal del Pla de l’Estany s’hi troba una àpoca del 2 de setembre de 1377 segons la qual Bernat [Aguerí?] de Cabanes reconeix que ha rebut de la universitat de Banyoles els cent sous de renda anuals d’un violari que ell va comprar a dita universitat el gener de 1375. Bernat Ferraró, notari públic del castell de Cabanes.
Cabanes die secunda septembris, anno Natiuitate Domini millesimo CCC septuagesimo septimo. ACPE180-4-T2-4405
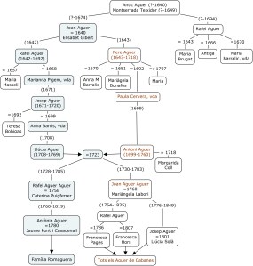
L’any 1616, els Aguer ja apareixen als registres parroquials quan Antic Aguer i Montserrada bategen el seu fill Miquel.
Durant anys van ser una de les famílies benestants del poble, tal com ens ho recorda la casa de Ca l’Aguer o ca l’àvia que encara es conserva al carrer Canal, tot i que la seva propietat va passar als Romaguera quan, Antònia Aguer, hereva de Rafel Aguer Aguer i de Caterina Puigferrer, l’any 1780, va contraure matrimoni amb Jaume Pont Casadevall (àlies Romaguera).
Tots els Aguer que encara ara viuen al poble són descendents de Joan Aguer Aguer, germà de Rafel.
- 1605-1608.- Llibre de censals de Quirc Pont, prevere de Sant Vicenç del Castell de Cabanes i fundador del benifet de Sant Quirze de la parròquia d’Agullana. Descripció: 1 llibre.- En foli. 88 f.- Institueix patró del benefici als hereus de la família Auguer de Cabanes. A: FONS ANC1-1187 / Can Carreras de Cabanes d’Empordà. Codi: ANC1-1187-T-5
- 1641-1685.- Llibre d’escriptures de la família Aguer de Cabanes. Descripció: 1 llibre.- En foli. A: FONS ANC1-1187 / Can Carreras de Cabanes d’Empordà. Codi: ANC1-1187-T-6
- 1720.- Transcripció de l’inventari dels béns heretats per Llúcia Aguer, menor de edat, a petició de Rafel Ramis, el seu tutor. Data: 1720. Font: Arxiu Històric de Girona
- 1760.- Transcripció de l’inventari dels béns d’Antoni Aguer, a petició de la seva vídua Llúcia Aguer. Data: 11 d’octubre de 1760. Font: Arxiu Històric de Girona
- Resum de l’inventari de les propietats del matrimoni format per Antoni Aguer i la seva cosina Llúcia Aguer (casats el 1723) i que es porta a terme en motiu de la defunció de l’Antoni. La situació de la casa es descriu així: “situada en dit lloch de Cabanas anomenada la casa den Aguer”. Possiblement és ca l’Aguer, del carrer Canal.
- 1780.- Transcripcio dels Capítols matrimonials signats entre Jaume Pont de Casadevall i Puig i Antònia Aguer i Puigferrer (14 d’octubre de 1780)
- Gimbernat Gou, Antònia.
- 10 punts sobre l’origen, la trajectòria i algunes curiositats de dues famílies: els Aguer i els Gimbernat. Cabanes, agost 2012
- Arbre genealògic de la família Aguer (1600-1800). Cabanes, 2014
- Cabanes (1701-1714) Pàg. 74-77 (Setembre, 2014)
Més informació:
- Ca l’Àvia. Casa situada dins del nucli urbà de la població de Cabanes, al bell mig del terme, formant cantonada entre els carrers Canal i el de les Escoles. Fou propietat d’una de les famílies importants durant l’època medieval, els Aguer. La llinda està gravada amb l’any 1554 i un lema il·legible degut a l’erosió de la pedra. A banda de la finestra, cal destacar el portal d’accés a l’interior, d’arc rebaixat adovellat en pedra.
- Vegeu: Patrimoni.gencat | Wiquipèdia
- Casa al carrer Canal, núm. 24. Ca l’Aguer o ca l’Àvia. A: Col·legi d’arquitectes de Catalunya. Demarcació de Girona


Retroenllaç: Rafel Vergés Brugat | Cabanes - Alt Empordà
Retroenllaç: Família Romaguera | Cabanes - Alt Empordà
Retroenllaç: Llindes, inscripcions, plaques… | Cabanes - Alt Empordà